近日,证监会同意上海期货交易所氧化铝期货注册。下一步,证监会将督促上海期货交易所做好各项工作,保障氧化铝期货的平稳推出和稳健运行。
此次氧化铝期货合约设计较为合理,不仅贴近现货市场真实的情况,而且符合期货市场运行规律。氧化铝期货合约交易单位为20吨/手,按2022年氧化铝现货均价3039元/吨计算,每手合约价值在6万元左右,处于国内工业品期货中游水平。这有利于更多中小投资者参与交易,有助于提高该合约的流动性。同时对于电解铝企业来说,能够最终靠买入1手氧化铝期货(20吨)和卖出2手电解铝期货(10吨)来锁定利润,便于产业链企业的套期保值操作。
氧化铝期货合约的最小变动单位为1元/吨,现货市场报价变动为5元/吨或10元/吨。这是考虑到期货交易是连续的、高频的,报价单位过大可能不利于买卖双方交易的达成,不利于形成连续有效的价格。依据期货市场运行特点,设定最小变动单位为1元/吨,有助于提高市场流动性、降低交易风险。
从交割角度来看,氧化铝期货的最小交割单位设置为300吨(15手合约),符合现货市场铁路运输和公路运输的需求。交割品级设定为新国标的AO-1和AO-2牌号,且二者没有牌号差,符合现货市场的最新标准和下游电解铝企业的实际需求。
涨跌停盘幅度为上一交易日结算价±4%,最低交易保证金为合约价值的5%,这两项制度的科学设计是市场平稳运行的重要保障。
总体来看,在氧化铝期货合约设计和相关交易、交割和风控规则的设定上,切实遵循了产业和现货市场的运行规律,同时又很好地兼顾了期货作为一种金融衍生品在上市运行过程中必要的流动性和活跃度,这为实体企业更好地运用期货工具管理风险提供了有力的合约制度保障。
铝是一种金属元素,元素符号为Al,原子序数为13,其单质是一种银白色轻金属。铝元素在地壳中的含量仅次于氧和硅,居第三位,是地壳中含量最丰富的金属元素。氧化铝处于铝土矿通向铝合金的中间环节。氧化铝是一种无机物,又称三氧化二铝,化学式Al2O3,分子量101.96,熔点为2054℃,沸点为2980℃。氧化铝无毒、无臭,无味,能溶于无机酸和碱性溶液中,几乎不溶于水及非极性有机溶剂。氧化铝根据用途分为冶金级氧化铝和非冶金级氧化铝(或化学品氧化铝),冶金级氧化铝用于电解铝生产,占氧化铝需求的95%。非冶金级氧化铝大多数都用在生产刚玉、陶瓷、耐火制品及其他氧化铝化学制品。
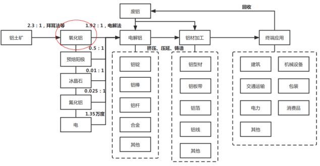
铝土矿→氧化铝→电解铝→铝加工→终端消费品。氧化铝处于铝产业链上游,由铝土矿精炼而成,并作为生产电解铝的主要的组成原材料。根据铝土矿品味不同,生产一吨氧化铝约需要2-3吨铝土矿,生产一吨电解铝约需1.92吨氧化铝。
据了解,氧化铝在相关产业链中具备极其重大的位置。氧化铝是生产电解铝的基本原料,全球产量的95%左右用来生产电解铝,氧化铝也可用于制作各种耐火砖、陶瓷、阻燃剂。在全铝完整产业链版图中,氧化铝处于偏上游位置,是冶炼电解铝的直接原材料,占电解铝生产所带来的成本超30%。
近年来,随着我们国家经济市场化和国际化程度的进一步加深,金融实物资产在全球实体经济乱局中价格波动加大,期货衍生品市场的价格发现和风险规避功能愈发凸显。近期氧化铝等新品种期货酝酿上市,氧化铝期货的上市在促进期现结合、提升和满足实体企业多样化风险管理、帮助市场发现价格和风险管理的同时,也可以推动整个铝行业进一步健康稳定发展。氧化铝面对的市场仍充满着多样的变数,包括多变的地理政治学、国内外多样的生产企业及各种类型的市场参与者,氧化铝期货的上市可以帮助氧化铝企业在多变的市场中降低经营风险,让期货市场更好地服务实体产业的发展。
具体来看,上市氧化铝期货将加强完善企业风险管理工具,引导现货市场合理定价,有效提升我国在氧化铝国际贸易中的议价能力。氧化铝期货上市将更好地发挥价格发现与风险管理功能。由于氧化铝市场本身的特殊性以及氧化铝与电解铝价格趋势之间的不一致性,慢慢的变多的企业急需更多期货工具来满足自身的风险管理需求。对于氧化铝生产企业而言,企业经营利润直接受到氧化铝价格的影响,未来氧化铝期货上市后,企业可利用氧化铝期货直接对冲销售价格下降带来的风险,更好地“熨平”自身的利润曲线。
氧化铝期货上市将为产业链上下游公司可以提供更为透明和公平的市场定价机制。目前氧化铝现货市场的定价通常采取比例定价和现货指数定价模式,前者是根据电解铝价格的15%—17%进行定价,后者是利用第三方资讯机构制定的指数价格。但这两种定价方式都不能完全透明、公平地反映氧化铝现货市场的真实情况。因此,氧化铝期货上市能发挥其重要的价格发现功能,为产业链上下游公司可以提供更为透明、公平的市场交易机制。
最为关键的是,氧化铝期货的上市将有效提升中国氧化铝产业的国际话语权。我国是全球最大的氧化铝生产国与消费国,均占全球一半以上的份额,慢慢的变多的国际贸易商与生产商开始关注我国氧化铝市场的发展情况。
总体而言,未来氧化铝期货的上市,一方面,将丰富铝企风险管理的工具箱,不仅使氧化铝企业有了直接有效的套保工具,还提高了电解铝企业套保的有效性,帮助更多的铝企平抑价格波动风险,实现稳健经营;另一方面,其价格发现功能将使氧化铝定价更加市场化,有利于铝产业链所有的环节利润的合理分配,帮助我国铝行业健康有序发展。
从全球范围来看,氧化铝产能分布比较广泛,在亚洲、欧洲、非洲、北美洲、南美洲、大洋洲均有分布,产能较大的国家包括澳大利亚、巴西、印度、印度尼西亚等。据SMM多个方面数据显示,目前已有29个国家氧化铝生产记录在案。境外产能多分布在铝土矿资源较为丰富和电解铝生产比较集中的国家和地区。未来海外新增氧化铝产能多集中在几内亚、印尼等地区,一种原因是由于当地具备丰富的铝土矿资源,一种原因是由于资源国自身对于矿石的保护政策愈发严格,相较于原矿出口,资源国更希望矿商在当地建设氧化铝厂,以促进资源利用的最大化。
据SMM多个方面数据显示,2013—2023年中国氧化铝的年产量由4653万吨增加至7807万吨,年均复合增长率为5.9%。2022年,国内氧化铝新投产能共计投放1030万吨,总建成产能从2021年的8860万吨提升至9675万吨,产能增幅9.2%,预计2023年及以后仍有超过2000万吨的规划产能将落地。未来新投氧化铝产能多在临近港口的地方,以进口铝土矿作为生产原料。
氧化铝是铝产业链上游的重要一环,近年来受复杂多变的宏观环境影响,其价格面临着剧烈波动的风险。另外,氧化铝行业目前也存在产能增长过剩、市场定价不充分等问题。按照目前国内的产能规划来看,如果计划项目均落地投产,国内氧化铝产能最高或将达到1.3亿吨的水平,产能将会严重超过标准。未来行业开工率将会下降至低位水平,各氧化铝企业之间的竞争也将更加激烈。
另外,目前国产铝土矿资源保障形势日趋紧张。为确保铝土矿资源供应链安全,行业逐步加强和海外资源的开发合作,加快在几内亚、印度尼西亚等铝土矿资源国建设氧化铝厂。
纵观氧化铝的上下游,从上游铝土矿来看,我国铝土矿资源禀赋不足,对外依赖度高,与非洲几内亚形成强联动,需警惕地理政治学和贸易风险外溢影响,做好预案加强风险应对能力;从氧化铝本身角度来看,全球氧化铝贸易格局重塑,我国进口及国内氧化铝竞争,整体产能严重超过标准,利润挤压倒逼行业转型洗牌,行业集中度提高,定价存疑难;从下游电解铝角度来看,电解铝产能天花板则对氧化铝产业的发展形成一定掣肘。
● 从30元赚到上亿又归零,期货传奇侯庆华的悲惨人生!返回搜狐,查看更加多

联系方式:
手机:18937632277
传真:18937632277
固话:18937632277
邮箱:yang96618@163.com
